系統簡介:

功能:

安科瑞IT配電監測系統適用于各類交流、直流、交直流混合的不接地系統,實時監測不接地系統對地的絕緣狀況,當監測到系統對地發生絕緣故障時,及時發出報警信息,提醒工作人員及時排查故障,消除隱患,保障系統安全可靠的運行。產品主要包括醫用隔離電源系統產品和AIM-T系列工業用絕緣監測產品。

IT配電監測系統

應用場所:

(1)醫療2類場所(手術室、各類重癥監護室);

(2)礦類場所(煤礦、礦山等);

(3)有色金屬冶煉(電解鋁車間、冶金廠等);

(4)化工廠;

(5)船舶;

(6)易燃易爆場所。

系統結構:

IT配電監測系統以計算機(或觸摸屏)、通訊設備、測控單元為基本工具,采用現場總線進行組網,為各類場所IT配電系統的實時數據采集及遠程管理與控制提供了基礎平臺。其層次結構如下所示:

系統功能:

安科瑞IT配電監控系統是基于觸摸屏軟件設計,軟件具有遠程測量、遠程參數設置和遠程自檢等多種功能,為各類場所的IT配電系統的集中監控提供了強大的系統集成工具。軟件的主要功能如下:

一次圖和現場分布顯示

系統具有一次圖及現場分布圖顯示功能,能直觀的了解并及時地發現IT供電系統的報警地點或區域,從而方便專業人員及時到達現場進行故障排查;

實時數據采集與顯示

利用安裝于各IT配電系統中絕緣監測儀表和絕緣故障定位儀表,采集各隔離電源系統的參數。采集到的數據實時顯示在監控系統界面,這些監測參量含IT系統對地絕緣電阻、變壓器負荷電流、變壓器繞組溫度及絕緣故障回路等;

故障報警

將各IT配電系統出現的各類故障,如絕緣故障、過載故障、超溫故障以及接線斷線故障等信息進行統一處理和記錄,并可直接在顯示界面上彈出顯示故障類型、監測值、故障地點以及故障發生時間等信息。同時啟動監控系統的聲光報警系統,及時提醒相關人員,進行故障處理。其中,聲音報警信號可被手動消除。

遠程參數設置和查詢

通過系統,可根據要求遠程調整和設置各IT配電系統中絕緣監測儀的各類報警參數閾值,也可以任意查看這些報警參數值。參數包括絕緣報警值、負載電流報警值和隔離變壓器溫度報警值等。

圖形顯示功能

系統可以以曲線的形式,顯示各IT配電系統的絕緣狀況、負載狀況,以及隔離變壓器的溫升狀況,以及它們的變化趨勢,以便于分管理人員了解和分析各電源系統的運行變化情況,有針對性的對某些系統進行維護和保養。

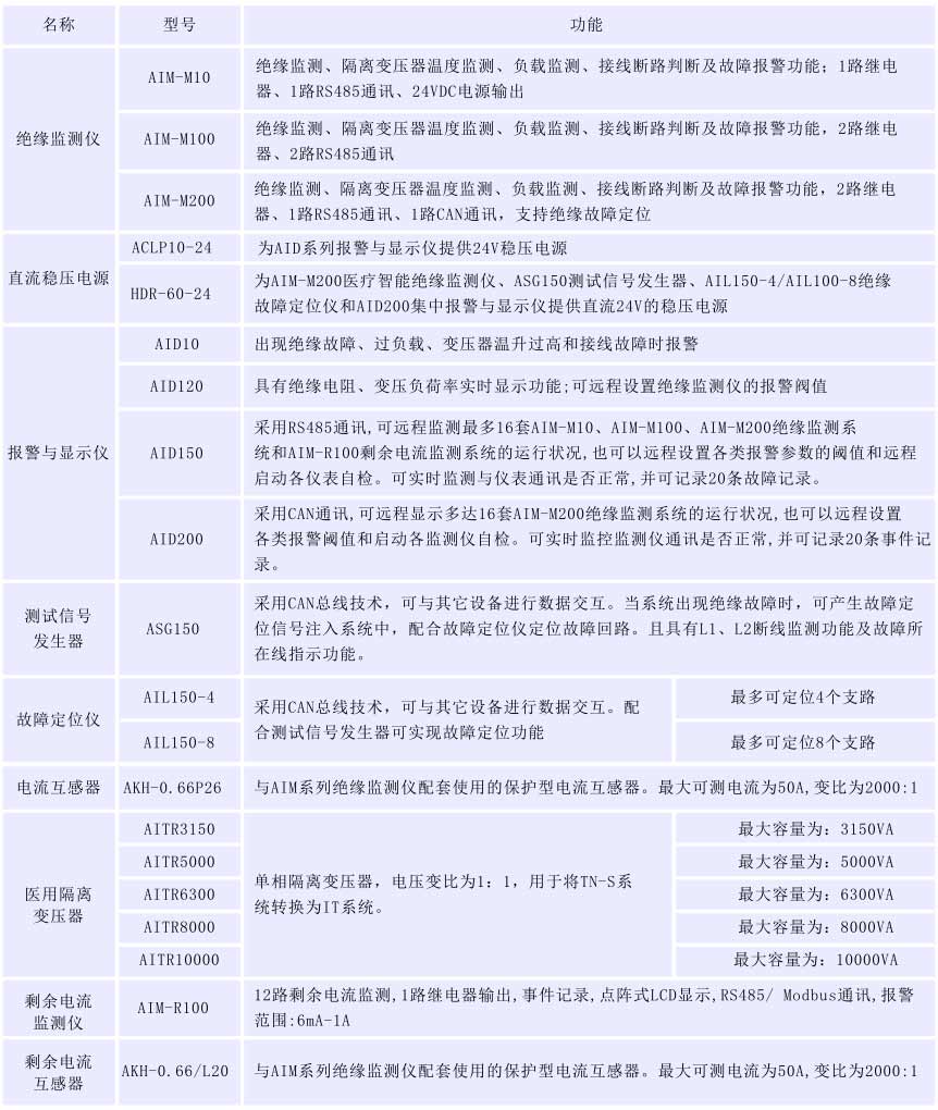
設備選型:

醫療IT配電監測系統產品

工業IT配電監測系統產品